UI/UX DESIGN
Bowl Republic
online store
Bowl Republic
Country
Date
Germany
July, 2022
Ui/UX Design
Online Store
About this case
Developing the website was the second stage after the brand book was agreed. Upon the main task was to develop an online food delivery shop for Bowl Republic. We designed a clear interface with a personal account. We adapted it for mobile and tablet devices and prepared a guideline for developers.
What we made
responcive design/
Desktop/
research/
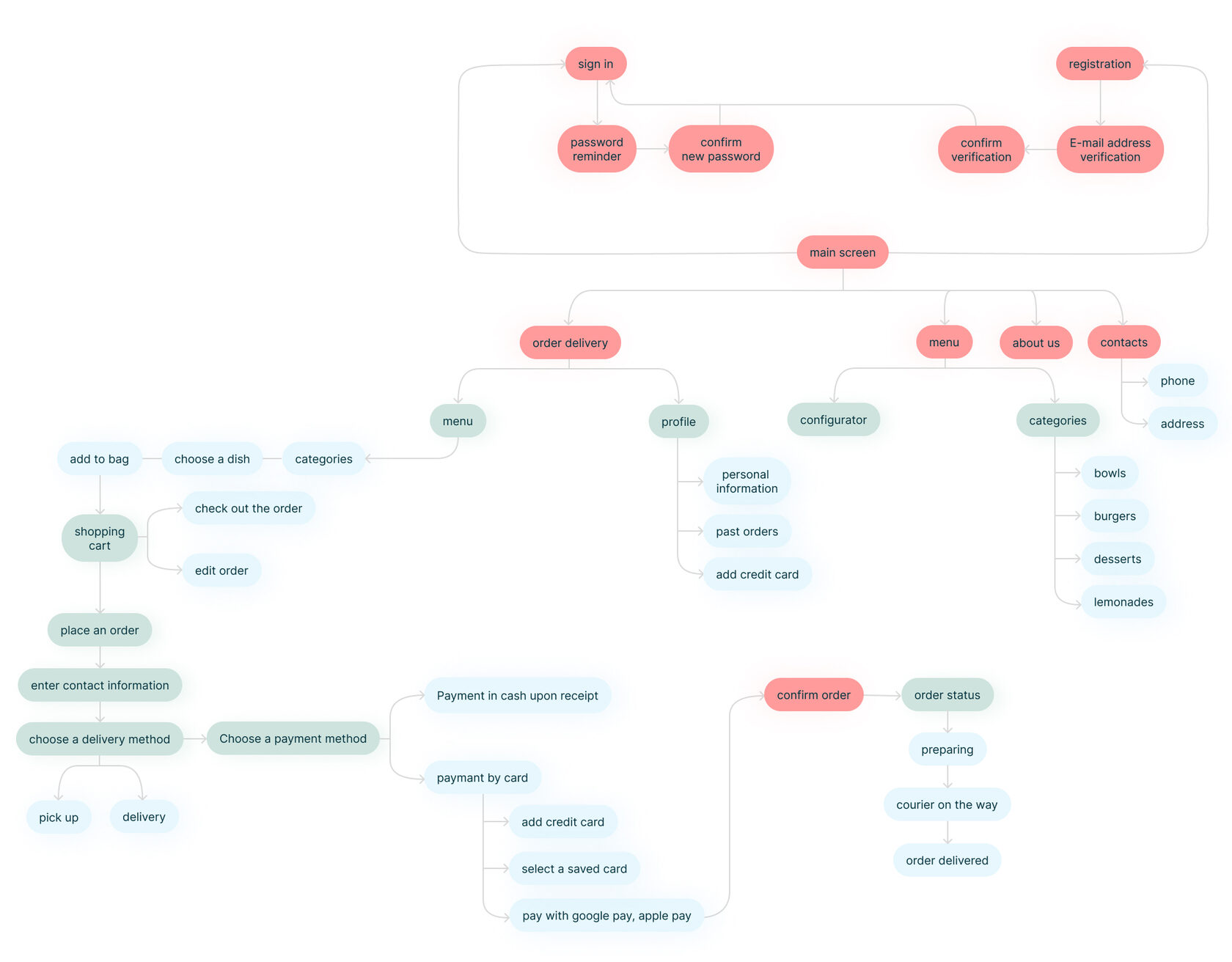
prototype/
user flow/
In the product card, the user can examine the composition of the dish and what it contains (meat, fish, lactose).

This is very important to consider when selling food, as the user may have allergies or personal preferences.
We have also added the nutrient content of the dish.
Product card
Personal cabinet
We have developed a personal user account to organize information more conveniently.

The customer can enter their details here so that they are automatically filled in the order. The user can also see their past orders and their status in the personal cabinet.
It's not the end
The collaboration with Bowl Republic did not end with the development of the brandbook and website. After this project, we developed the interior design.
We are still working with the company and helping to improve the brand.